节能协会
导航菜单
网站节能协会
节能协会
节能协会
协会通知
协会新闻
会员新闻
产品技术
A节能产品
B节能技术
C节能服务
政策法规
文件通知
政策法规
节能协会
节能协会
节能协会
您的位置:
网站节能协会
>
产品技术
>
A节能产品
A节能产品
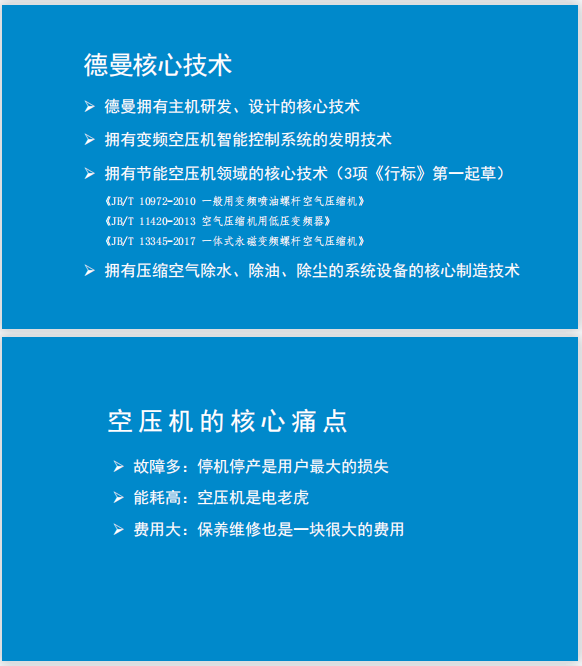
A25、宁波德曼压缩机有限公司
上一条:
节能协会:B24、浙江能研科技集团有限公司
下一条:
节能协会:B25、中能国宏(浙江)碳中和科技有限公司
导航栏目
A节能产品
B节能技术
C节能服务
节能协会
节能协会
节能协会
节能协会
节能协会